开云全站农公司食品科学系成立于1986年,同年农产品加工专业专科招生,1994年本科招生,2012年一本招生,2002年食品科学专业硕士研究生开始招生。食品科学系设置食品科学与工程专业及食品生物工程、食品质量与安全两个专业方向。专业以国家工程认证OBE 要求为理念,“以员工为中心、以产出为导向、持续改进”的原则,以员工为主体持续改进人才培养方案。强化实践,构建了“3+1”教学实践人才培养模式。建有肉品加工实训中心、食品机械与设备设计制造实训中心、食品酿造实训中心,形成了多学科知识交叉、融合特色的校内实训体系。注重校企协同育人,与区内食品行业龙头企业建立了长期、稳定、紧密的合作关系,形成了产、学、研深度融合的校企协同育人的人才培养体系。经过30多年的艰苦奋斗和不懈努力,成为国家特色专业、国家首批卓越农林人才教育培养计划改革试点专业、自治区特色专业、自治区重点专业,形成了一定竞争力的专业优势和特色。为宁夏乃至西部地区培养了大批优秀人才,成为国内本行业各级专业技术和管理方面的骨干力量,在区域特色食品工业发展中发挥了重要作用。
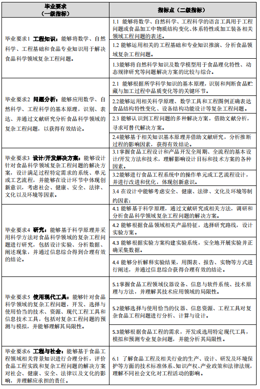
专业立足西部、面向全国,以培养德智体美劳全面发展的社会主义的合格建设者和可靠接班人为己任,秉承“不怕困难,不畏风寒;根深叶茂,本固枝荣”的“沙枣树精神”,培养具有艰苦创业、负重拼搏、勇于创新、开拓进取特质,能够在食品科学与工程领域,尤其是在自治区特色食品资源加工与利用方向从事食品加工生产、品质控制、工程设计、产品研发、经营管理等工作的创新型应用人才。预期员工毕业 5 年左右能达到:
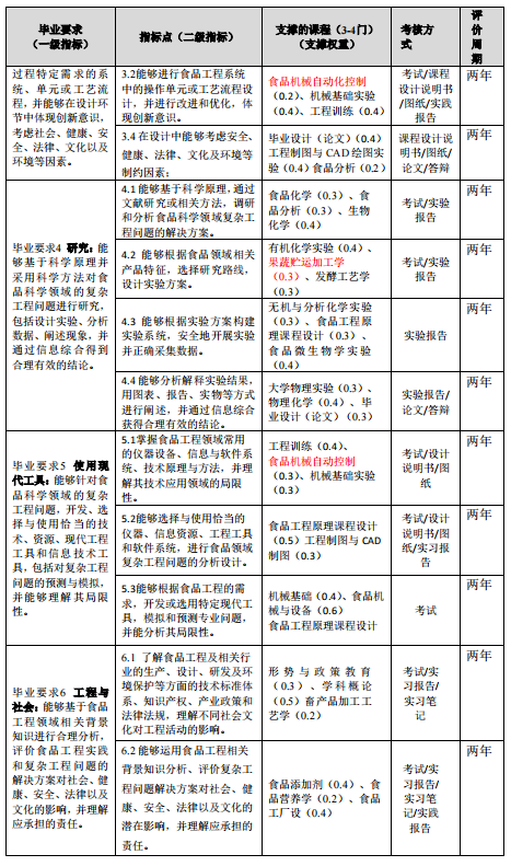
目标1.勇于承担一线工作岗位骨干角色,能结合实际场景及约束条件将资源、方法、流程等要素进行匹配和优化,发现、制定并解决岗位实际问题或食品科学与工程复杂问题。
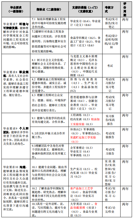
目标2:能综合考虑社会、法律、人文、生态、环境、安全等多方面因素进行管理或决策。
目标3:能与同行、社会公众、客户或同事有效的沟通与交流,适应独立或团队协作工作环境。
目标4:在行业和社会活动中表现出良好道德品质和职业素养。
目标5:在专业技术、产品、市场、组织、实施等环节的改进或创新方面表现出担当和进步,能主动更新和调整知识及技能,适应技术发展和社会进步。
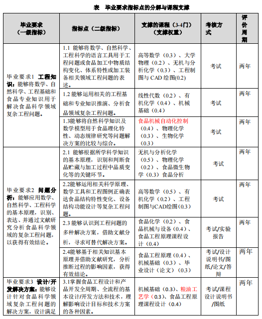
本专业毕业总学分要求171.5学分,其中通识教育课程52学分,学科教育课程32.5学分,专业教育课程63.5学分以及个性化培养课程12学分。
标准学制:4年,学习年限3-6年。
授予学位:工学学士。
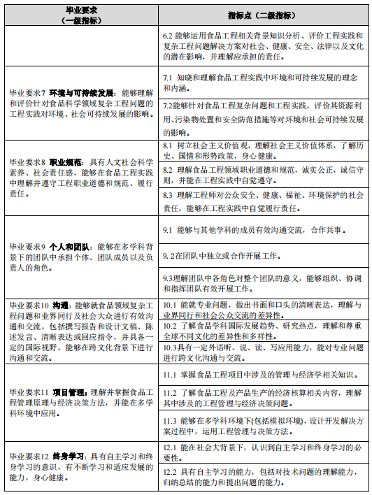
生物化学、食品工程原理、食品微生物学、食品工艺学、食品分析、食品化学、食品营养学、食品机械与设备、食品工厂设计与环境保护。
马克思主义基本原理、大学英语、高等数学、食品微生物学、食品工程原理、生物化学、食品化学、食品分析、食品技术原理、食品机械与设备、毕业生产实习、毕业设计(论文)。
注:利用寒暑假进行顶岗实习,未按照学分比例计入实践学分中。
(一)课程目标及毕业要求达成情况评价机构组成及职责


最低必修学分数42;最低选修学分数10;其中实验/实践环节修9学分。


最低必修学分数32.5;最低选修学分数0;其中实验/实践环节修读4.5学分。
最低必修学分数44;最低选修学分数19.5;其中实验/实践环节修读22学分。
生产实习:每年的6月1日整班到企业顶岗实习,10月1日返校上课;共16周。占用暑假时间垮学期。
毕业实习;每年的1月1日,导师按照毕业设计题目下厂实习3月1日返校,除去春节放假共8周。
最低必修学分数0;最低选修学分数12;其中实验/实践环节修读8学分。